邦凯科技园

网站首页 > 新闻中心 > 最新动态

邦凯24小时自助图书馆正式开放,图书全免费

2018-03-29 15:01:32 邦凯科技园 阅读
宝新科技园

宝新科技园

由邦凯城和光明图书馆合作投放的24小时自助图书馆

正式启用啦!


宝新科技园


今后无论是白天还是黑夜,

小伙伴们不再受图书馆开放时间限制

可以随时借书还书,为大家打造一个全开放、不打烊、智能化、便捷化的阅读空间。



宝新科技园

那么问题来了,24小时自助图书馆在哪?


本次投放的24小时图书馆位于光明新区邦凯路(光源五路)9号邦凯城11号公寓门口,旁边就是园区五号路出入口,上下班的路上就可以随时借书还书,极大地方便了大家日常生活和阅读需求,在家门口就可以尽享阅读乐趣,以后再也不用千里迢迢跑图书馆了!




宝新科技园



24小时书香亭功能


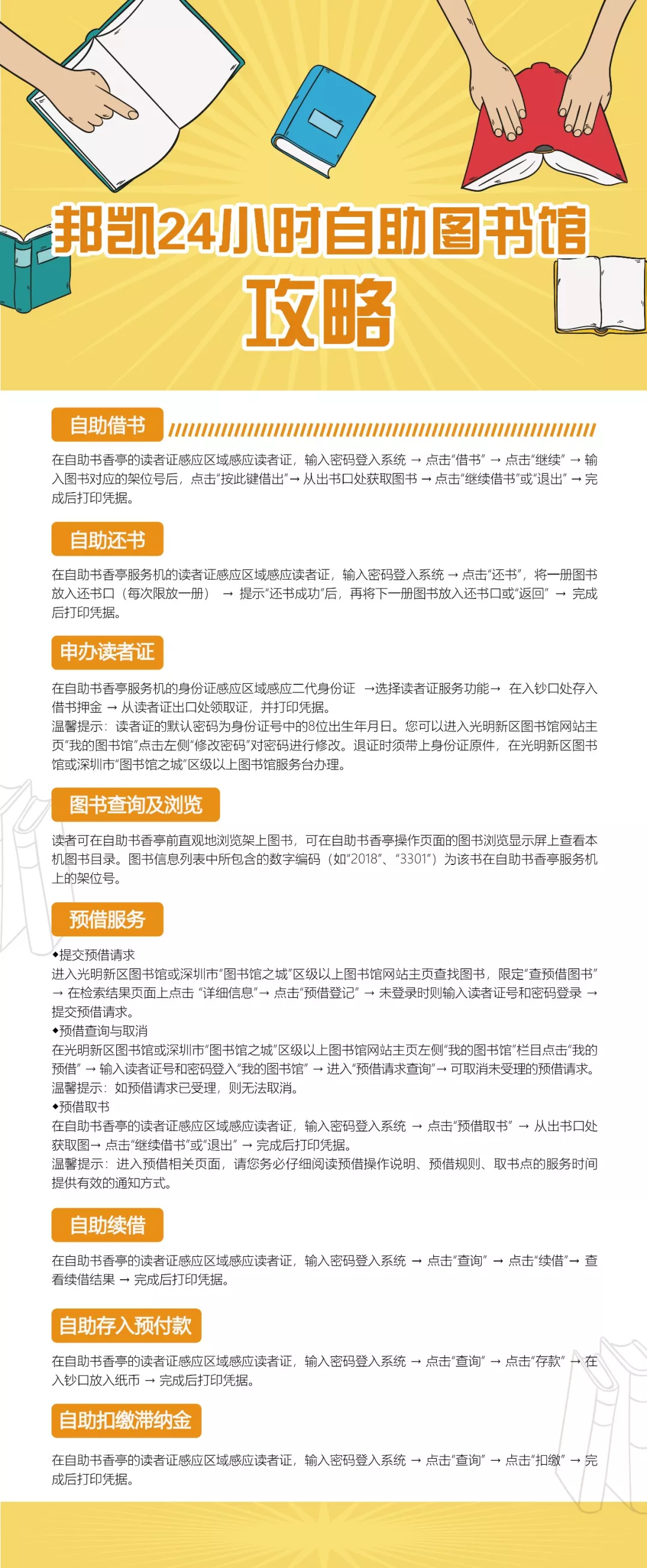
01

自助借书


持具有外借功能的图书馆之城读者证(含励读证)可在任意24小时书香亭或图书馆之城成员馆借阅图书。


02

  自助还书


读者在光明新区图书馆和图书馆之城成员馆借出的图书或在24小时书香亭借出的图书均可以归还到24小时书香亭。


03

申办读者证


市民凭二代身份证在书香亭申办读者证;不再使用读者证时可携身份证到光明新区图书馆及市图书馆、各区图书馆服务台办理退证并返还借书押金和预付款。


04

  预约取书


读者通过手机微信、支付宝或者登录光明新区图书馆网站查到所需预约图书,凭具有中文文献外借功能的读者证可提出预约取书请求;图书馆工作人员在2天内将读者预约的图书送达读者指定的书香亭,并通过短信方式通知读者;读者收到取书通知后须在2天内凭本人读者证到指定书香亭取书,过时不取,此书将开放供现场借阅并记录违规,违规四次将暂停半年预约权限。


05

续借服务


读者可在书香亭上办理图书续借手续。


06

  查询服务


读者可通过书香亭查询机了解图书馆活动信息和馆藏状况。


07

免费Wi-Fi服务


读者可通过24小时书香亭发布的Wi-Fi热点,使用读者证认证方式或微信认证方式,访问互联网。

08

存入预付款与滞纳金自助扣缴


读者可通过书香亭存入预付款,以便在书香亭上自助扣缴滞纳金,预付款也可用于光明新区图书馆及市图书馆、各区图书馆的复印和打印等项业务。



宝新科技园


宝新科技园



Powered by MetInfo 5.3.19 ©2008-2026 邦凯科技城